
【导读】股价累计涨幅偏离基本面,国晟科技停牌核查
中国基金报记者李智
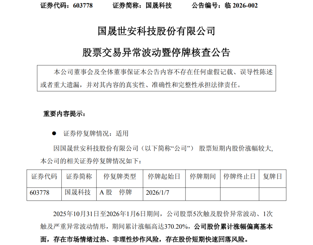
5倍“大牛股”国晟科技,停牌核查。
国晟科技停牌核查
1月6日,国晟科技发布公告称,2025年10月31日至2026年1月6日期间,公司股票5次触及股价异常波动、1次触及严重异常波动情形,累计涨幅高达370.2%,公司股价累计涨幅偏离基本面,存在市场情绪过热、非理性炒作风险,以及股价短期快速回落风险。

为维护广大投资者利益,经申请,国晟科技股票将于1月7日(星期三)开市起停牌,预计停牌时间不超过3个交易日,公司股票将自披露核查公告后复牌。公司提醒广大投资者注意二级市场交易风险。
国晟科技表示,公司最新市净率显著高于行业平均水平,股价存在明显泡沫化特征。公司所属电气机械和器材制造业最新市净率为3.22,公司市净率为17.47,高于行业平均水平。
经自查,目前公司生产经营活动正常有序开展,市场环境、行业政策未发生重大调整,内部生产经营秩序正常,不存在应披露而未披露的重大信息。未发现对公司股票交易价格可能产生重大影响的媒体报道或市场传闻,亦未涉及市场热点概念。
2025年10月14日以来,国晟科技已经累计大涨超500%。

公司仍处于亏损状态
值得注意的是,国晟科技还在公告中对多个事项做出风险提示。
国晟科技表示,公司主营业务未发生变化,且处于亏损状态。公司2025年前三季度归属于上市公司股东的净利润为-1.51亿元,归属于上市公司股东的扣除非经常性损益的净利润为-1.52亿元。

对外投资的推进实施存在不确定性。公司于2025年10月14日披露了《关于对外投资暨关联交易的公告》,公司二级控股子公司安徽国晟新能源拟以2.3亿元人民币向铁岭环球进行增资,后续投资建设固态电池产业链智能制造项目。
国晟科技称,本次对外投资事项将使公司承担一定的流动性风险,投资标的铁岭环球尚未开展实际经营,存在可能无法实现预期收益的风险,项目的推进实施具有不确定性。
此外,收购股权事项尚无实质性进展。公司于2025年11月25日披露了《关于收购铜陵市孚悦科技有限公司100%股权的公告》,公司拟以2.41亿元受让正豪科技、林琴合计持有的孚悦科技100%股权。
国晟科技提示,本次股权收购事项在实施过程中存在变动的可能;交易完成后,公司对标的公司业务技术、业务团队等多方面整合存在不确定性;标的公司存在无法按照约定实现业绩承诺的风险等。
公开资料显示,国晟科技目前从事大尺寸高效异质结光伏电池的研发、生产、销售;异质结、TOPCON、PERC等电池组件的生产与销售;光伏电站EPC业务为业主提供可行性研究、方案设计、物资采购、设备安装、工程施工、运维等系列环节的全过程服务。
截至1月6日收盘,该股报21.3元/股,总市值为139.86亿元。
配查网提示:文章来自网络,不代表本站观点。